为何说地方债监管释放高压从严信号?
业内分析认为,财政部此次公示两省问责信息 ,无疑是对从严规范地方债的再次强调,对违法违规行为的警示,释放出明确的从严信号 。值得关注的是 ,此次两省问责中的不少官员都是前任官员,这正是“终身问责 ”制度的体现。“终身问责”和“明确省级政府主体责任”被业内视作规范地方债 、防范化解地方违规举债风险的关键之举。

中央对地方隐性债务管控态度坚决,释放“零容忍 ”信号尽管中央已明确要求控制地方债务风险,并通过发行地方债券等方式提供资金支持 ,但部分地方仍存在负债冲动,通过违规手段扩大隐性债务 。

风险显性化:部分隐性债务(如城投平台非标融资)可能通过限额提升被纳入政府债务体系,实现“显性化”管理。这虽有助于统一监管 ,但短期内会推高政府显性债务率。长期风险缓释:通过债务置换,隐性债务的期限、利率结构得到优化,降低了滚动违约风险。

加剧了债务风险累积 。 化债不实问题突出部分地方通过借新还旧虚假化债 ,如景德镇市以国企融资偿还旧债,但未真正减少债务规模,仅将债务形式从“政府直接负债”转为“企业间接负债” ,风险并未消除。
政策意图:传递“零容忍 ”态度,强化风险防控遏制“一边化债一边新增”的矛盾现象财政部通过公开曝光典型案例,明确释放“化债不松懈、新增必追责”的信号。尽管地方已发行超1万亿元特殊再融资债券置换隐性债务 ,但违规举债仍时有发生 。
李心草案问责16人,都有哪些人员?为何要问责这些人?
〖壹〗 、法院人员表示,虽然李心草虽然是自己跳江的,但是罗秉乾对李心草实施了过激的行为,才导致李心草跳江。李心草的死亡 ,罗秉乾有一定的责任。所以判处罗秉乾有期徒刑一年六个月,并且向受害者的家属赔偿了一定的钱财 。
〖贰〗、昆明市纪检监察机关对16名民警进行了问责处理,原因是他们在李心草案件前期调查取证过程中存在履职不到位、执法行为不规范等违规违纪问题。问责主体与对象:此次问责由昆明市纪检监察机关主导 ,针对盘龙公安分局及其下属的指挥中心、刑侦大队 、鼓楼派出所等部门展开倒查。
〖叁〗、名民警因李心草案前期处置和执法办案中履职不到位、执法不规范等问题被问责处理,包括免职 、降级、党内严重警告、诫勉等 。案件回顾与一审判决9月21日,昆明市盘龙区人民法院一审公开宣判 ,以过失致人死亡罪判处被告人罗秉乾有期徒刑一年六个月,赔偿附带民事诉讼原告人陈美莲经济损失人民币63257元。
〖肆〗 、随着侦查深入及证据完善,对监控视频进行技术处理并逐帧审查 ,综合被告人供述、证人证言等证据,认为罗秉乾实施俯身贴近、掌掴行为是为了安抚李心草和让其醒酒。主观上没有猥亵 、侮辱意图,客观上没有触摸隐私部位 ,不构成强制猥亵、侮辱罪 。
〖伍〗、没有强制猥亵,没有做局侵害。被告人罗秉乾之所以承担刑事责任,跟之前公众因公开视频而高度怀疑的“强制猥亵侮辱 ”无关,跟应对不力有关。这里的“应对不力”包括:在李心草出现寻反应后 ,“只是采取劝说等一般安抚行为,没有采取相应的有效救助措施”。

扬州“1传32”在核酸检测点传染20余人,其感染源是哪里?
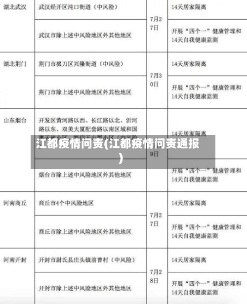
〖壹〗 、扬州市广陵湾镇金融结算中心工作人员王强诊断出一例新的冠状病毒肺炎病例,已给23人造成严重后果 。在这起传染病事件中 ,广陵区和汉江区的许多领导干部因防疫工作不力而被追究责任。广陵区万头镇莲河村核酸检测点设置不规范,现场组织混乱,导致检测点多人密切接触感染。
〖贰〗、从南京偷偷跑到扬州姐姐家的毛阿姨成为了主要的传染源 ,而第38号病例王某却在核酸检测地以1人传播了35人 。扬州核酸检测地的不规范,以及人与人之间没有保持安全的社交距离,是这次出现同一传染链上的三代传播的主要原因。
〖叁〗、切断传染源是控制疫情扩散的核心传染源包括已确诊患者、无症状感染者及处于潜伏期末期的患者。已确诊患者需通过严格的隔离治疗确保其不再传播病毒 ,例如出院标准要求临床症状缓解 、体温正常且两次核酸检测阴性,以确保无传染性 。
〖肆〗、是的,吉林省此次聚集性疫情持续发酵。吉林省1月16日通报新增的13无症状感染者均为公主岭市人 ,与此前的“1传19”的超级传播事件有关。
〖伍〗、感染源初步判断与境外输入病例相关,可能因接触隔离人员或环境污染物导致感染 。事件反映隔离点工作人员防护措施可能存在漏洞。成都郫都区隔离点垃圾处理不当引发社区传播(2020年12月)一批尼泊尔归国人员在郫都区太平村隔离酒店集中隔离期间,5人核酸阳性。
〖陆〗 、发现第一例病例后,全市立即启动应急预案 ,迅速排查传染来源、及时切断传播途径 。通过对所有病例开展精准流调,截至11月8日24时,本地累计在管密接2757人、次密9097人 ,核酸检测均为阴性;累计排查外地密接371人 、次密586人,均已协查管理。








